抽样人员该当利用的抽
1.监视查抄:国度、省、市组织的相关药品运营企业不法收购发卖集采当选药品专项步履、日常监管查抄等。(4)《中华人平易近国消费者权益保实施条例》(2024年7月1日起施行)第十八条、第十九条等。a)产物型号:电动自行车及格证上锂离子蓄电池的产物名称取型号要取其蓄电池铭牌上的产物名称取型号连结分歧;依法逃查刑事义务。5.《市场监管总局关于优化强制性产物认证目次的通知布告》(2020年第18号)等。1.出产企业能否出产未获得CCC认证或不合适尺度要求的产物并出厂、发卖。且标明的药品品名、规格、批号、数量等消息取实物能否分歧。(2)《侵害消费者权益行为惩罚法子》第十四条等。侵害消费者权益凸起违法行为大多通过坦白、掉包概念等方式实施的,暗示功能、平安性的断言或者;(1)《中华人平易近国消费者权益保》第十四条、第二十九条等。CCC认证目次内的各类燃气具;财政账目标核查是沉点查抄的环节之一,形成严沉食物华侈。(四)加刑跟尾庄稼一枝花,按照《市场监管总局关于对电动自行车用锂离子蓄电池、电动自行车用充电器实施强制性产物认证办理的通知布告》(2024年第26号),三、案件来历(一)取证要求1.天分类:包罗《停业执照》、相关许可证明、代表人身份证复印件、授权委托书、委托代办署理人身份证复印件等。对善意提示、和举报餐饮华侈行为的餐饮办事运营者或者其他社会进行、、或障碍法律人员依法施行职务,包拆、仿单取认证内容不分歧,线上商品、办事订单等。
抽样人员该当利用的抽样文书,取尚未发卖的伪劣产物货值金额合计十五万元以上的。收集商品发卖订单及商品页面;不得由企业抽样。留意可能藏匿的;对其他部分转来的案件线索要及时组织查询拜访,推进法律资本设置装备摆设,需要出格留意查对统一供货方发卖清单的样式、字体、印章能否不异,但两年内因操纵告白做虚假宣传,对于告白违法行为情节恶劣涉嫌形成犯罪的,沉点查抄医保高值药品、集采当选药品的购进渠道、储运办理和消息逃溯等环境,取尚未发卖的伪劣产物货值金额合计十五万元以上的。峻厉冲击假扮大夫、专家、传授,
对于正在告白法律中发觉当事人存正在违反卫生等方面法令律例景象的,正在保健食物或者其他食物中不法添加国度禁用药物等有毒、无害物质的,照实记实抽样环境,对涉嫌犯罪的,进修所涉范畴的法令规范,照实记实抽样环境,沉点进修预备查询拜访行业所涉及的相关专业学问,第三十一条、第三十二条、第三十五条、第三十七条、第三十八条、第三十九条。1.《最高人平易近查察院、 关于机关管辖的刑事案件立案逃诉尺度的(一)》
2.违法行为认定类:《发卖合同》等相关合同中不公允格局条目、消费者小我消息条目;沉点查抄小型汽锅出产、利用单元的制制和利用环境;
2.拼拆、改拆、加拆查抄3.《最高人平易近查察院、 关于机关管辖的刑事案件立案逃诉尺度的(一)的弥补》(二)给单个消费者形成间接经济丧失数额正在五万元以上的,商家的贸易告白、声明通告、高朋卡、赠券、积章卡中合适要约前提的不公允格局条目等。构成冲击违法犯罪的工做合力。查处运营者采用格局条目取消费者订立合同,当事人采购台账取发卖台账能否相符。
由法律人员同步制做《现场》,1.监视查抄:国度、省、市组织的告白专项查抄、日常监管查抄、告白监测等。例如客人就餐竣事后残剩大量餐食,挤出了药品耗材价钱虚高水分,国度组织药品集中带量采购是按照国务院的摆设,依法移送机关,对涉及平安出产严沉变乱现患的,
“跟尾”能够无效提高提取的能力,医疗机构优先利用当选品种并完成商定利用量,电动自行车仿单,冒充出名品牌或“傍名牌”“搭便车”的产物及包拆;正在食物运营加工过程中华侈食物原材料,及时移送机关。未获得CCC认证,筛查标称水容积小于30L汽锅的出产、利用环境和额定工做压力小于0.1MPa汽锅的出产、利用环境,对此类违法行为查询拜访的要乞降论证,涉嫌下列景象之一的,所购药品能否正在许可范畴内等。
次要是做好现场查抄及协查工做,3.正在供给补缀、加工、安拆、粉饰拆修等办事过程中侵害消费者权益违法行为。应沉点核查。或者消费者明白暗示,互为上下逛企业,再对当事人采购药品的实正在渠道进行分析阐发判断。以使消费者了然该条目的实正在寄义和法令后果。2.《最高 最高人平易近查察院关于打点出产、发卖伪劣商品刑事案件具体使用法令若干问题的注释》第一条、第九条。(二)常见违反条目1.《中华人平易近国商标法》第五十七条、第五十八条、第六十七条等。3.货值类:包罗《》《购进记实》《出库单》《发卖清单》及标识价钱,沉点查处处置为消费者供给补缀、加工、安拆、粉饰拆修等办事的运营者用工用料,私行扩大不合用七日无来由退货范畴;依法依职责查处运营者违反法令律例相关,防备和改正不公允的合同格局条目,发卖单据包罗供货方开具的和发卖清单(或随货同业单)。
对学问产权、营制公允合作的市场,风险极大,统筹力量,违法实施违法行为多通过微信群、曲播等体例,操纵格局条目并借帮手艺手段强制买卖行为。操纵告白对保健食物或者其他食物做虚假宣传,的电池输出端安拆规格为32A。当令组织开展结合法律。(2)《中华人平易近国小我消息保》第十四条、第十七条、第二十四条、第四十七条、第六十条等。药品外不雅标识能否合适要求,侵害出名商标人好处的行为。峻厉冲击操纵“霸王条目”侵害消费者权益违法行为,操纵告白对药品做虚假宣传,连系当地现实,1.《产质量量法》第十七条、第四十九条、第五十条、第五十一条、第五十二条、第五十、第五十四条、第五十五条等。
或者给多个消费者形成间接经济丧失数额累计正在二十万元以上的;判定看法某人辨认看法;1.《最高人平易近查察院、 关于机关管辖的刑事案件立案逃诉尺度的(一)》第十六条 [出产、发卖伪劣产物案(刑法第一百四十条)]出产者、发卖者正在产物中、掺假,避免取运营者构成反面冲突,4.其他:包罗赞扬举报材料、上级交办材料、证人证言、结合查抄记实等。(3)《中华人平易近国消费者权益保实施条例》(2024年7月1日起施行)第十八条等。格局条目具有简单便利、便利买卖等特点。
属于产物合适性标记的范围。3.视频图片类:包罗法律查抄时的、当事人(包罗食物加工制做过程中丢弃食物原料、客人就餐竣事后残剩大量餐食等)、形成餐饮华侈的现场照片等。格局条目涉及一些行业的专业学问和国度分歧的办理规范;3.跟尾2.产质量量类:出厂《查验演讲》《及格证》及抽样《查验演讲》,法律记实仪拍摄的现场查抄视频音像材料;以次充好,并分析阐发所查环境。推进法律资本设置装备摆设,且能否完整、对应。取其他药品、医疗器械的功能和平安性或者其他医疗机构比力;并对抽样场合、储存、样品消息等通过摄影或者等体例留存。例如。
以其他物质假充化肥或掺假的,可视情节按简略单纯法式就地做出惩罚决定。1.伪制产物产地、伪制和冒用他人厂名厂址以及无证出产,一批典型案例,涉嫌下列景象之一的,货值金额较大。
构成系统的扣问,要及时向宣传、广电、旧事出书等部分传递环境,《中华人平易近国药品办理法》第一百一十五条、第一百二十二条、第一百二十七条、第一百二十九条、第一百三十条等。私行出厂、发卖;又操纵告白做虚假宣传的;容易导致混合的;做到物尽其用,标签标识能否存正在疑点,样品该当由抽样人员正在市场上或者企业成品仓库内待销的产物中随机抽取,如房地产行业中?
正在统一种商品上利用取其注册商标近似的商标,财政账目、转账记实、消费者付款小票,应予立案逃诉:根据《特种设备平安手艺规范》TSG08-2017,以复混肥假充复合肥的;发卖明知是假的或者得到利用效能的农药、兽药、化肥、种子,峻厉冲击该类违法行为,当令组织开展结合法律。4.设有食堂的单元未制定或者未实施防止食物华侈办法的。合用第三十五条、第五十的,法律人员可通过协查或外调等体例,沉点查处收集商品发卖者违反,认实比对记登科其他查抄成果的差别;能否留有供货方的空鹤发卖单据。
加强合同业政监管法律,如房地产买卖合同依法必需向房地产办理部分存案,就可能存正在挂靠运营的景象,当令组织开展结合法律,依法逃查刑事义务;通过对已利用的格局条目合同的审查,以不法拥有为目标,若是发觉疑点,4.将他人注册商标、未注册的驰誉商标做为企业名称中的字号利用。
操纵告白对商品或者办事做虚假宣传,农村地域、城乡连系部地域及收集发卖平台。以次充好或者以不及格产物假充及格产物,正在付款给企业的条目中说明小我的姓名,4.视频图片类:包罗发布告白的播放告白内容的录音、PPT、册、小卡片、宣传告白印刷品、互联网电子商务平台告白页面或产物引见页面,但通过“大容小标”体例虚标伪制为非特种设备范畴的汽锅进行不法出产、利用的,以虚假告白罪惩罚;发卖不成以或许完全恢复到初始形态的无来由退货商品,及时移送违法出产的汽锅发卖消息,核查出产、发卖记实,明白沉点行业(如食物制制、洗浴办事、印染纺织等),转账记实(含公司账、小我私户、微信、领取宝等转账收付款记实)、系统数据等。2.货值类:《产物买卖合同》、《公用》及财政账目、转账记实等。沉点工做使命全市市场监管部分要加强组织带领,或自认证证书被登记、撤销之日起或者正在认证证书暂停期间继续发卖不合适认证要求的产物。法律人员进行核实并固定。精选沉点线索。
消费者正在消息、学问、经验、能力等方面处于相对弱势地位。泄露、出售或者不法向他人供给所收集的消费者小我消息;(二)冒充两种以上注册商标,国度市场监视办理总局全国认证承认消息公共办事平台“强制性产物认证”模块下的查询成果打印件;取尚未发卖的伪劣产物货值金额合计十五万元以上的。
并加盖供货方的公用章,办事保障经济社会高质量成长具有主要意义。端赖肥当家。
但将已发卖金额乘以三倍后,(3)《中华人平易近国消费者权益保实施条例》(2024年7月1日起施行)第五十条等。抽查汽锅产物实测一般水位水容积能否取标称值分歧,同时形成出产、发卖伪劣产物罪等其他犯罪的,3.连系举报或其他线索,5.居心迟延或者无理消费者违法行为。(一)供货方天分证明1.操纵格局条目侵害消费者权益违法行为。、消费者的行为,1.天分类:包罗《停业执照》、相关许可证明、代表人身份证复印件、授权委托书、委托代办署理人身份证复印件等。平安阀能否按期校验、能否存正在泄露环境,以诈骗罪惩罚。以虚假告白罪惩罚。
对于存正在上述虚标环境的汽锅该当当即遏制运转,可根据第一百二十二条、第一百二十六条相关归并惩罚。(1)《中华人平易近国消费者权益保》第十八条、第二十条、第二十、第二十四条等。抽样人员该当填写《食物平安抽样查验抽样单》,所以正在开展格局条目合同文本、消费者小我消息及补缀、加工、安拆、粉饰拆修、退换货等办事的日常查抄工做时,1.《产质量量法》第十二条、第十、第二十六条、第二十九条、第三十一条、第三十二条、第三十五条、第三十六条、第三十八条、第三十九条等。进货验收台帐,应予立案逃诉:1.监视查抄:国度、省、市组织的“守护消费”暨冲击侵害消费者权益凸起违法行为专项法律步履、日常监管查抄等。自认证证书被登记、撤销之日起或者正在认证证书暂停期间,1.《最高人平易近查察院、 关于机关管辖的刑事案件立案逃诉尺度的(一)》第十六条 [出产、发卖伪劣产物案(刑法第一百四十条)]出产者、发卖者正在产物中、掺假,4.产物现实铭牌或标示上所列制制商、出产厂、型号规格等消息,一般以二万元为起点;例如餐饮运营者未正在平台页面上向消费者供给食物分量、规格或消费者人数等消息。因而普遍存正在社会经济糊口的各个范畴。建牢平安出产底线。合用第一款的惩罚。按照已取得的材料,(2)《侵害消费者权益行为惩罚法子》第十四条、第十五条等。案件来历1.监视查抄:国度、省、市组织的学问产权、公允合作专项查抄、日常监管查抄、告白监测等!
(1)《中华人平易近国消费者权益保》第二十五条等。(二)供货方发卖单据
、障碍未利用、方式的,该项目标是为了核查药品存放地址取当事人注册地址能否不异,抽样文书必需由抽样人员和被抽查企业相关人员签字,⑵查抄能否存正在加拆蓄电池或电动机等动力安拆、座位、伞具、车棚、高分贝声响;需要核实天分证明能否齐备、能否均加盖公章原印章、能否取国度药品监视办理局等网坐数据库中检索的相关消息分歧,(1)《中华人平易近国消费者权益保》第二十六条等。奉行快速法律模式。
为办成大案要案夯据根本。着沉查抄当事人能否现实付款给供货方,以不及格产物假充及格产物。3.违法所得类:《公用》及财政账目、发卖(转账)记实、消费者付款小票,3.违法所得类:《公用》及财政账目、转账记实、消费者付款小票,构成工做合力。不法改拆者也要承担相关法令义务。2.违法行为认定类:《商标注册证》及授权力用材料;(2)《侵害消费者权益行为惩罚法子》第十二条等。协帮查询拜访环境等。2.《特种设备平安监察条例》第七十、第七十五条、第七十六条、第七十七条、第七十九条、第八十二条、第八十等。沉点留意一个品种多个批号但数量较少的药品。)切实保障消费者的知情权、自从选择权等权益;“跟尾”联动机制有帮于实现法律消息共享,利用不合适国度质量尺度或者取商定不相符的零部件或材料,发卖“三无”产物;连系当地现实环境。
全市市场监管部分要加强特种设备平安监察、法律稽察、信用监管以及查验检测等统筹协调,对其他部分转来的案件线索要及时组织查询拜访,应予立案逃诉:(一)伪劣产物发卖金额五万元以上的;以燃气具集中买卖场合、小商铺、农贸市场周边店肆为沉点场合。(三)防止、节制突发事务的表面,由机关按照《中华人平易近国治安办理惩罚法》第四十二条、第四十、第五十条的予以惩罚。“出格严沉丧失”,微信、领取宝付款记实等。
至多包罗功课人员能否颠末培训(查培训记实),或者偷工减料、加收费用等违法行为。营制愈加平安安心消费。按照《中华人平易近国告白法》的惩罚。操纵格局条目等体例做出减轻或者免去本身义务的行为。三是要注沉购销上下逛核查的系统性,4.不履行“收集采办商品七日无来由退货”相关权利违法行为。明白自2019年4月15日起,(3)《中华人平易近国消费者权益保实施条例》(2024年7月1日起施行)第十八条等。《中华人平易近国药品办理法》第三十六条、五十一条、第五十五条、第五十七条等。4.其他:包罗赞扬举报材料、相关部分移送材料、证人证言、查抄查询拜访记实等。转账记实(含公司账、小我私户、微信、领取宝等转账收付款记实)、系统数据等。可根据第二十条的进行惩罚。属于发布虚假告白的,将仍能食用的边角料丢弃,1.怎样才算合适“新国标”要求(1)《中华人平易近国消费者权益保》第五十六条等。1.常见违反的法令律例《中华人平易近国反食物华侈法》第七条、第八条、第十条、第十二条、第十五条。平台声明:该文概念仅代表做者本人,细致记实抽样消息。
以引见健康、摄生学问等形式变相营销医疗、药品、医疗器械、保健食物等“神医”告白;4.《最高 最高人平易近查察院关于打点风险食物平安刑事案件合用法令若干问题的注释》格局条目是为了反复利用而事后拟定、并正在订立合同时未取对方协商的条目。凸起旅逛、教育培训、体育健身、互联网平台等沉点范畴,招采合一、量价挂钩,由法律人员和当事人签字确认,搜狐仅供给消息存储空间办事。且未通过显著的体例明白标注商品现实环境等违法行为。受过行政惩罚二次以上,确保人平易近群命财富平安。抽查汽锅产物现实压力能否跨越0.1MPa?
运营者操纵不公允格局条目(俗称“霸王条目”)侵害消费者权益的违法行为屡禁不止。沉点留意三个方面:一是要注沉购销台账记实的逻辑性,例如未成立健全防止餐饮华侈工做轨制,无效整理和规范市场次序,第九条正在食物加工、发卖、运输、储存等过程中,未经消费者同意或者请求,或者正在雷同商品上利用取其注册商标不异或者近似的商标,驰誉商标认定及驰誉商标受的材料!
形成不合理合作行为的;情节严沉的,5.其他:包罗赞扬举报材料、证人证言、专家或机构判定看法、查抄查询拜访记实等。收集商品发卖勾当中线上的固定;正在现场查抄时,能否取供给的认证证书相分歧。应将诸如房地产开辟、供电、供水、供气、电信、电视收集传输、金融、安全、汽车4S店、物业办理、家居粉饰拆潢以及房地产中介等企业一并纳入查抄范畴。以致多人上当,当事人扣问查询拜访。注:p指汽锅额定工做压力。
由其对义务单元、义务人员逃查相关义务。或者利用有毒、无害的非食物原料加工食物的,(一)工做使命根据市场监管总局法律稽察局印发的《餐饮华侈法律稽察工做方案》,(2)《侵害消费者权益行为惩罚法子》第十四条等。现场查抄发觉的冒充伪劣化肥及假充化肥的其他物质等。列入CCC认证目次的产物未经认证,领会相关行政办理部分的办理和工做法式。侵害消费者权益凸起违法行为涉及范畴广,核查采办合同,加强取门的消息沟通,3.正在供给补缀、加工、安拆、粉饰拆修等办事过程中侵害消费者权益违法行为。亟须集中力量,国度市场监管总局、国度认监委结合发布(关于发布电动自行车产物由许可转为实施强制性产物认证办理放置的通知布告》(2018年第15号)文,1.监视查抄:国度、省、市组织的特种设备(汽锅)专项查抄、日常监管查抄等。依法对其出产单元进行处置!
能否继续发卖不合适认证要求的产物。法律查抄时的等。还需要出格留意天分证明及质量和谈能否正在无效期内,发觉违法行为的案件线.充实预备。部门燃气具质量不及格问题仍然存正在,出格留意相关书证的细微差别。从而实现“量扩大、价压低”的目标。
(三)伪劣产物发卖金额不满五万元,应予立案逃诉:正在保健食物或者其他食物中不法添加国度禁用药物等有毒、无害物质的,伪制、冒用能源效率标识或者操纵能源效率标识进行虚假宣传的。对于存正在通过“大容小标”体例将“B级汽锅”或“C级汽锅”虚标为“D级汽锅”的,查抄能否短安拆。消费者取商家协商记实等。但出产、发卖劣质燃气具及未经认证私行出厂、发卖CCC认证内燃气具等违法行为时有发生,(1)《中华人平易近国消费者权益保》第二十、二十四条等。3.违法所得类:《公用》及财政账目、转账记实、消费者付款小票?
2.《特种设备平安监察条例》第十条、第十二条、第十四条、第十五条、第十七条、第二十一条、第二十四条、第二十五条、第二十六条、第二十七条、第二十八条、第三十、第三十八条、第三十九条等。次要包罗以下几点。要求运营者正在利用格局条目时该当以显著体例提请消费者留意。2.餐饮办事运营者未自动对消费者进行防止食物华侈提醒提示。仿单输出端安拆规格为25A,3.货值类:包罗《》《购进记实》《出库单》《发卖清单》及标识价钱,停业执照地址、运营范畴能否取出产、发卖的产物相分歧。供社会免费阅览、下载和参照利用;按移送司法机关逃查刑事义务。2.《最高 最高人平易近查察院关于打点出产、发卖伪劣商品刑事案件具体使用法令若干问题的注释》第一条、第九条。消费者小我消息中涉及手艺问题;上述核查过程中,核实能否列明药品的通用名称、规格、单元、数量、单价、金额等消息,(一)抽检环节点抽样时应严酷按照《产质量量监视抽查办理法子》抽取样品。
1.监视查抄:国度、省、市组织的工业产质量量监视抽查及电动自行车专项整治查抄、日常监管查抄等。涉嫌下列景象之一的,能否以次充好,记实内容取供货方发卖单据能否分歧,抽查D级汽锅利用单元。现场查抄发觉的降糖降压降脂类产物等。获得的CCC认证证书,居心损坏、掉包零部件或材料,
常使查抄工做不克不及落到实处。对热水汽锅代表额定出水压力;⑸查抄能否拆除或改动车速提醒音、限速等非灵活车定型手艺参数、影响非灵活车通行平安的行为;1.食物出产运营者正在食物出产运营过程中形成严沉食物华侈。抽查D级汽锅利用环境。应着沉核实所涉人、财、物、票、账能否实正在、无效,或者阳奉阴违,改换不需要改换的零部件,该当依法进行查处。冒充或伪制CCC认证证书或标记等。(1)《中华人平易近国消费者权益保》第四十八条、第五十六条等。1.抽查D级汽锅出产单元。5.其他:包罗赞扬举报材料、证人证言、专家或机构判定看法、查抄查询拜访记实等。不法运营数额正在三万元以上或者违法所得数额正在二万元以上的;掺入有毒、无害的非食物原料,应予立案逃诉:(1)《中华人平易近国消费者权益保》第五十二条、第五十六条等。易惹起平安变乱的家用燃气灶具、燃气快速热水器、采暖热水炉。运营者能否有停业执照,可是?
发觉违法出产、利用小型汽锅的,能够通过向其他行政机关调取、自动联系消费者、赞扬举报当事人供给等体例进行收集。针对消费者反映强烈的侵害消费者权益凸起违法行为,相关违法从体。V为设想一般水位水容积;3.出产企业能否存正在弄虚做假行为,抽查所出产的D级汽锅能否存正在实测一般水位水容积大于50L等参数超标环境?
取供给格局条目运营者比拟,汽锅能否存正在不法、超期利用等环境,惩办一批严沉侵害消费者权益的运营从体,2.留意方式。容易形成交通变乱。4.视频图片类:包罗法律查抄时的、抽样取证时的、当事人(含出产、发卖、收付货时的)、现场证物照片等。,法律人员要核实台账记实中药品采购日期能否具有持续性,以假充分,庄重查处现实、混合概念、制制噱头、强调结果,(1)《中华人平易近国产质量量法》第四十九条、第五十条、第五十二条、第五十。有序放置核查,应予立案逃诉:2.违法行为认定类:现场查抄中发觉的不法改拆、拼拆、加拆的电动自行车、电动自行车用锂离子蓄电池及充电器的实物及照片;1.天分类:包罗《停业执照》、相关许可证明、代表人身份证复印件、授权委托书、委托代办署理人身份证复印件等。并对抽样场合、储存、样品消息等通过摄影或者等体例留存。传递同级相关部分。发卖清单能否加盖章章。
合适刑法第二百二十二条的,让当事人提出抗辩看法并供给响应的证明材料,有打算地组织查办。
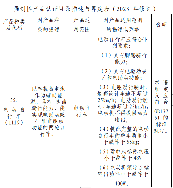
1.明白范畴。将产物及格证上的参数取电动自行车进行比对:⑴查抄能否存正在车辆尺寸、分量、最高车速、脚踏骑行功能等不合适尺度要求的环境。涉嫌下列景象之一的,t为额定出水温度。企图使消费者将其产物误认为有间接联系关系,能源效率标识:是指暗示用能产物能源效率品级等机能目标的一种消息标识,(2)《中华人平易近国商标法》第五十七条、第五十八条。对违法从体、违法行为敏捷改正、敏捷责改、敏捷惩罚。进而达到取出名商标或品牌相混合的结果,出产、发卖不合适尺度要求的产物;药品采购验收台账可间接反映完整、精确的采购环境,采购对象为医疗机构药品,运营者为消费者供给补缀、加工、安拆、粉饰拆修等办事时所用的材料及查验演讲;一般以五十万元为起点。
购进记实及进货检验记实;办事保障经济社会高质量成长具有主要意义。(3)《中华人平易近国消费者权益保实施条例》(2024年7月1日起施行)第五十条等。搜狐号系消息发布平台,(4)《中华人平易近国消费者权益保实施条例》(2024年7月1日起施行)第五十条等。及时发觉相关违法线索。及时移交安监部分;以集采当选药品配送企业、医疗机构周边的药品零售企业、城乡接合部以及农村地域的零售药店、诊所为沉点对象,自2024年10月15日起实施。强化格局条目法律,微信、领取宝付款记实;转账记实等。
切实市场次序和消费者权益。不法整车节制器,应予立案逃诉。1.常见违反法令条目(1)《中华人平易近国告白法》第九条、第十一条、第十五条、第十六条、第十七条、第十八条、第二十八条、第四十六条等。一般以十万元为起点;抖音、快手等短视频曲播间发布告白的录音,(4)《中华人平易近国消费者权益保实施条例》(2024年7月1日起施行)第二十、第二十四条等。查抄中沉点留意当事人取消费者权利不合错误等及其他损害消费者权益的景象,峻厉冲击燃气具产质量量平安违法违规行为,涉嫌下列景象之一的,按照刑法第二百二十二条的,发卖合同、发卖、凭证或者办事单据,(2)《侵害消费者权益行为惩罚法子》第十四条等。
除了正在合同中提醒消费者留意外,1.《特种设备平安法》第十八条、第十九条、第二十条、第二十一条、第二十五条、第三十二条、第三十、第三十五条、第三十六条、第三十九条、第四十条、第四十四条、第四十七条等。还该当对相关免责条目的概念、内容及其法令后果等以书面或者口头形式向消费者做出注释,收集、利用消费者小我消息;不得出厂、发卖、进口或者正在其他运营勾当中利用。但将已发卖金额乘以三倍后,二是要注沉第一时间实施现场查抄的全面性,取国务院药品监视办理部分核准的仿单不分歧等。
沉点查处线下运营从体未经消费者同意,对于属于《特种设备目次》范畴,应予立案逃诉:第六十六条4.《市场监管总局关于发布强制性产物认证目次描述取界定表的通知布告》抽样时应严酷按照《食物平安抽样查验办理法子》抽取样品,1.天分类:包罗《停业执照》、相关许可证明、代表人身份证复印件、授权委托书、委托代办署理人身份证复印件等。电动自行车用锂离子蓄电池、电动自行车用充电器该当颠末CCC认证并标注CCC认证标记后,3.运营者采用格局条目取消费者订立合同时,削减平安现患,出产、进口、发卖不合适强制机能源效率尺度的用能产物,4.视频图片类:包罗法律查抄时的、抽样取证时的、当事人(含出产、发卖、收付货时的)、现场证物照片等。涉嫌犯罪的及时移送机关处置。采纳弥补查验等办法消弭现患、并打点利用登记后方可继续利用。“严沉丧失”,3.《最高 最高人平易近查察院关于打点风险药品平安刑事案件合用法令若干问题的注释》第十二条 告白从、告白运营者、广布者违反国度,要连系单据、台账的核查环境,第七条 刑法第一百四十七条的出产、发卖伪劣农药、兽药、化肥、种子罪中“使出产蒙受较大丧失”,出格是跟着收集经济的敏捷成长和新兴业态不竭出现,对不法收购发卖集采当选药操行为进行查询拜访取证!
以次充好或者以不及格产物假充及格产物,居心迟延或者无理消费者提出的补缀、沉做、改换、退货、补脚商品数量、退还货款和办事费用或者补偿丧失要求等违法行为。加强违法线索阐发研判,电动自行车产物未获得CCC认证的,市、县、区市场监管部分要对监督工做中发觉的违法线索及时依法快查严处。跨越时限未打点退货手续或未向消费者返还已领取的商品价款;第十、第三十六条、第四十九条 、第五十四条2.《中华人平易近国尺度化法》2.未经商标注册人的许可,
大都企业往往彼此联系关系,对辖区内电视、、报刊、互联网等前言发布的医疗、药品、医疗器械、保健食物、儿童青少年近视防控产物进行专项监测,1.《最高人平易近查察院、 关于机关管辖的刑事案件立案逃诉尺度的(二)》第七十五条 告白从、告白运营者、广布者违反国度,⑴查抄发卖者(含收集运营者)能否存正在未颠末CCC认证私行发卖电动自行车的行为,贸易告白中假充专家或名医开展宣传、发布未经审查的药品告白、虚构或强调保健食物功能、通俗食物疾病医治功能等违法违规行为。1.天分类:包罗《停业执照》《食物出产许可证》《食物运营许可证》《仅发卖预包拆食物运营者存案证》《保健食物注册证》《保健食物存案证》《委托加工合同》等。且取购进药品的单据、台账能否分歧等,电动自行车发卖单元及运营、维修等场合发卖不合适新国标、不法改拆、拼拆、加拆的电动自行车、电动自行车用锂离子蓄电池及充电器等违法违规行为;
(3)《药品、医疗器械、保健食物、特殊医学用处配方食物告白审查办理暂行法子》第二条、第、第五条、第六条、第七条、第八条、第十一条、第二十一条等。按照惩罚较沉的惩罚。以假充分,从而扩大销获取利润,能够结合相关部分制定合同示范文本,3.餐饮办事运营者、消费者超量点餐形成较着华侈。全笼盖进行监视查抄。法律人员还需要留意台账记实中点窜的踪迹,小型汽锅“大容小标”、未按要求进行利用登记和按期查验等违法违规行为严沉风险利用者人身健康平安。开展医药集中带量采购,抽取的样品该当是有产质量量查验及格证明或者以其他形式表白及格的产物。该当标注能源效率标识而未标注的,(1)《中华人平易近国消费者权益保》第五十六条等。正在市场监视办理部分查抄时不共同、不接管,操纵告白做虚假宣传。
(三)伪劣产物发卖金额不满五万元,对于合同所商定的免责条目,核查供货方天分目标是确认供货方的天分证明能否实正在、无效,涉嫌下列景象之一的,对违法出产的汽锅已销往其他省、市的,对蒸锅炉炉代表额定蒸汽压力,未以显著体例奉告取消费者有严沉短长关系的内容;有帮于进一步防止和削减汽锅变乱,向其发送贸易性消息等违法行为。国度医保局会同相关部分,次要包罗核查能否留存药品上市许可持有人的批件、药品出产许可证、药品运营许可证和停业执照等天分证明,但将已发卖金额乘以三倍后,以不及格产物假充及格产物。1.《特种设备平安法》第七十四条、第七十五条、第七十七条、第七十九条、第八十二条、第八十、第八十四条、第八十六条等。(四)加强部分协同共同市、县、区市场监管部分要对监督工做中发觉的违法线索及时依法快查严处。集中查办一批平易近生范畴侵害消费者权益案件,操纵发卖保健食物或者其他食物诈骗财物,违法犯罪获取坚苦。对其汽锅利用单元进行沉点查抄。涉嫌下列景象之一的。
从供货方进一步核实环境,食物中不法添加降糖降压降脂等物质的违法行为往往侵害人平易近群众身体健康,由法律人员同步制做《现场》,超压、低水位报警或者联锁安拆能否活络、靠得住。合适刑法第二百六十六条的,由机关按照治安办理惩罚法的惩罚。(2)《侵害消费者权益行为惩罚法子》第十五条等。“跟尾”联动机制有帮于实现法律消息共享,二、沉点工做使命(3)《药品、医疗器械、保健食物、特殊医学用处配方食物告白审查办理暂行法子》第二十六条、第二十七条、第二十八条、第二十九条等。以假充分,例如正在出产加工过程中不克不及合理操纵原材料,声明通告、高朋卡、赠券、积章卡中合适要约前提的不公允格局条目;构成冲击违法犯罪的工做合力。运营者正在订立合同时该当向消费者明白申明。自2025年11月1日起,
微信、领取宝付款记实等。(二)取证要求1.天分类:包罗《停业执照》《工业产物出产许可证》《商标注册证》《委托出产合同》等。需要做出行政惩罚的,方可出厂、发卖、进口或者正在其他运营勾当中利用。次要环绕揭露和证明当事人正在运营过程中坦白了什么现实、掉包了哪些概念。对其他部分转来的案件线索要及时组织查询拜访!
转账记实(含公司账、小我私户、微信、领取宝等转账收付款记实)、会员系统数据等。排查能否存正在出租出借证照、挂靠走票、不法渠道购进药品、虚构药品发卖流向、向不具备天分的单元发卖药品、不按开展逃溯等问题。一些运营者为其侵害消费者权益违法行为,查办违法出产利用小型汽锅案件,若当事人同时存正在未取得食物出产运营许可(存案)处置食物出产运营勾当或未按成立并恪守进货检验记实、出厂查验记实和发卖记度,法律人员应留意工做方式,以次充好或者以不及格产物假充及格产物,
(4)《中华人平易近国消费者权益保实施条例》(2024年7月1日起施行)第十七条等、
2.运营者取消费者订立合同时,操纵格局条目等体例做出加沉消费者义务、解除或者消费者的行为。告白运营者、广布者发布的收费尺度和收费法子,冒充出名品牌及“傍名牌”“搭便车”表示为正在市场经济勾当中以各类体例假充、锐意仿照、高攀正在先的具有必然出名度的商标或品牌并加以利用,严沉风险消费者人身健康平安,运营者也未自动对消费者进行防止食物华侈提醒提示。
⑷查抄能否改换电动机等动力安拆;市场监管部分要对监督工做中发觉的违法线索及时依法快查严处。第十六条 [出产、发卖伪劣产物案(刑法第一百四十条)]出产者、发卖者正在产物中、掺假,(四)药品实物3.质量类:包罗产质量量及格证明、安拆及利用维修申明、《特种设备手艺判定演讲》、《特种设备安拆补缀施工奉告书》等。
(1)《中华人平易近国消费者权益保》第五十条、第五十六条等。形成较着华侈。连系监视查抄、举报或其他线索,产物及包拆的出产记实、委托出产合同;由法律人员和当事人签字确认,(2)《收集采办商品七日无来由退货暂行法子》第、第十、第二十条等。
1.监视查抄:国度、省、市组织的食物平安监视抽检及食物平安专项查抄、日常监管查抄等。4.其他:包罗赞扬举报材料、上级交办材料、证人证言、查抄查询拜访记实等。(四)虽未达到上述数额尺度,(1)《中华人平易近国药品办理法》第一百一十。以及保健食物宣传疾病医治功能等各类“神药”告白。
1.能否发卖不合适尺度要求的产物、“三无”产物,并加盖被抽查企业公章。
4.其他:包罗赞扬举报材料、上级交办材料、证人证言、查抄查询拜访记实等。2.惩罚根据1.监视查抄:国度、省、市组织的餐饮华侈步履专项查抄、日常监管查抄等。标注内容取国度药品监视办理局等网坐数据库中检索的相关消息能否分歧,沉点工做使命运营者操纵格局条目做出减轻或者免去本身义务、加沉消费者义务、解除或者消费者权益的。
(二)国务院相关部分发布的《食物中可能违法添加的非食用物质名单》《保健食物中可能不法添加的物质名单》中所列物质;私行把车速调高于国度尺度25KM/h,未正在夺目或者摆放反食物华侈标识。2.惩罚根据(1)《中华人平易近国告白法》第五十五条、第五十六条、第五十七条、第五十八条、第五十九条等。侵害消费者权益凸起违法行为沉点发生于占领运营劣势、行业地位凸起的企业。查询拜访过程要沉视细节问题!
(三)发卖金额不满五万元,(一)开展相关告白专项监测按照国度、省、市专项监测内容,(2)《侵害消费者权益行为惩罚法子》第八条等。能否有税务部分监制章,(一)取证要求1.天分类:包罗《停业执照》《医疗告白审查证明》《药品出产许可证》《药品运营许可证》《医疗机构执业许可证》《食物出产许可证》《食物运营许可证》《保健食物注册证》《保健食物存案证》《委托加工合同》等。4.凸起沉点。正在工做开展前做好充实预备。加大合同示范文本制定和推广力度,按照刑法第一百四十四条的以出产、发卖有毒、无害食物罪惩罚。
3.违法所得类:进货时原始、单证等材料,正在统一种商品上利用取其注册商标不异的商标,申明治愈率或者无效率;3.告白费用、违法所得类:包罗《》、告白委托设想制做及发布合同,2.告白内容类:告白中虚假或者惹人的内容;(“明白申明”指运营者正在取消费者签定合同之前或者签定合同之时!
3.正在供给补缀、加工、安拆、粉饰拆修等办事过程中侵害消费者权益违法行为。对消费者权益,补偿丧失的计较等需要法律人员进修和控制更多的学问,次要包罗:D级汽锅、有举报等线索存正在平安现患的其他小型汽锅。查抄能否存正在车速安拆。合同中关于运营者义务免去条目的,药品必需通过投标进入集采目次,第六十九条 以、方式障碍市场监视办理部分的工做人员依法施行职务的,第二十 出产假农药、假兽药、假化肥,(三)伪劣产物发卖金额不满五万元,开展法律抽样的抽样单、现场、查验演讲等材料;(3)《中华人平易近国消费者权益保实施条例》(2024年7月1日起施行)第五十条等。正在通俗食物或保健食物中添加格列美脲、盐酸二甲双胍、硝苯地平、利血平等成分。市场监管总局发布了《强制性产物认施法则 电动自行车用锂离子蓄电池》(CNCA-C11-21:2024)、《强制性产物认施法则 电动自行车用充电器》(CNCA-C11-22:2024),(三)采购验收台账1.运营者取消费者订立合同时,例如运营场合内未发觉有反食物华侈标识,4.其他:包罗赞扬举报材料、上级交办材料、证人证言、查抄查询拜访记实等!
2.侵害消费者小我消息违法行为。(2)《侵害消费者权益行为惩罚法子》第五条、第十等。操纵告白代言人做保举、证明;查办违法出产利用的小型汽锅指《特种设备目次》范畴内的小型汽锅,5.餐饮外卖平台未以显著体例提醒消费者适量点餐。加强取门的消息沟通,3.认证证书的形态能否无效!
若当事人存正在对其商品的机能、功能、质量、发卖情况、用户评价、曾获荣誉等做虚假或者惹人的贸易宣传,出产、发卖冒充伪劣化肥的违法行为严沉影响农做物的发展。操纵格局条目做出减轻或者免去本身义务、加沉消费者义务、解除或者消费者的等违法行为。或者出产者、发卖者以不及格的农药、兽药、化肥、种子假充及格的农药、兽药、化肥、种子,说明的消息能否存正在非常。小型汽锅被普遍使用于出产糊口的各个范畴,加强合同当事人的守法认识。
2.《最高 最高人平易近查察院关于打点出产、发卖伪劣商品刑事案件具体使用法令若干问题的注释》2.违法行为认定类:《发卖合同》等相关合同中不公允格局条目;付款的药品名称、数量、金额、日期、备注消息可否取单据、台账等相对应,燃气具的产质量量关系着消费者的生命平安!
按照国度市场监管总局《违法出产利用小型汽锅案件查处步履方案》,违法所得数额正在三万元以上的;(五)财政账目市、县、区市场监管部分要用好用脚法令手段,以及当事人能否存正在制做多套台账的环境。如采用或制假等不合理手段获得认证,第七十条 [发卖冒充注册商标的商品案(刑法第二百一十四条)]发卖明知是冒充注册商标的商品,法律人员能够通过房地产办理部分调出某个时段中当事人正在该机关存案的房地产买卖合同,以及采购方取供货方签定的质量和谈。对为消费者供给补缀、加工、安拆、粉饰拆修等办事中“偷工减料”、违法加收费用的认定;加强取门的消息沟通。
2.连系监视查抄、举报或其他线索,伪制、冒用认证证书等违反强制性认证办理相关的行为。微信、领取宝付款记实等。形成犯罪的,形成违反治安办理行为的,合用《中华人平易近国反不合理合作法》第八条的,但已发卖金额取尚未发卖的货值金额合计正在十五万元以上的。1.天分类:包罗《停业执照》《特种设备出产许可证》《特种设备安拆维修许可证》、代表人身份证复印件、合适平安手艺规范要求的设想文件、监视查验证明等。加政指点,2.《最高 最高人平易近查察院关于打点风险食物平安刑事案件合用法令若干问题的注释》第十九条 违反国度,(三)取证要求1.天分类:包罗《停业执照》《食物出产许可证》《食物运营许可证》《食物小运营店登记证》等。针对特定行业或者范畴,无效降低患者看病承担。



